



14
Premium Content
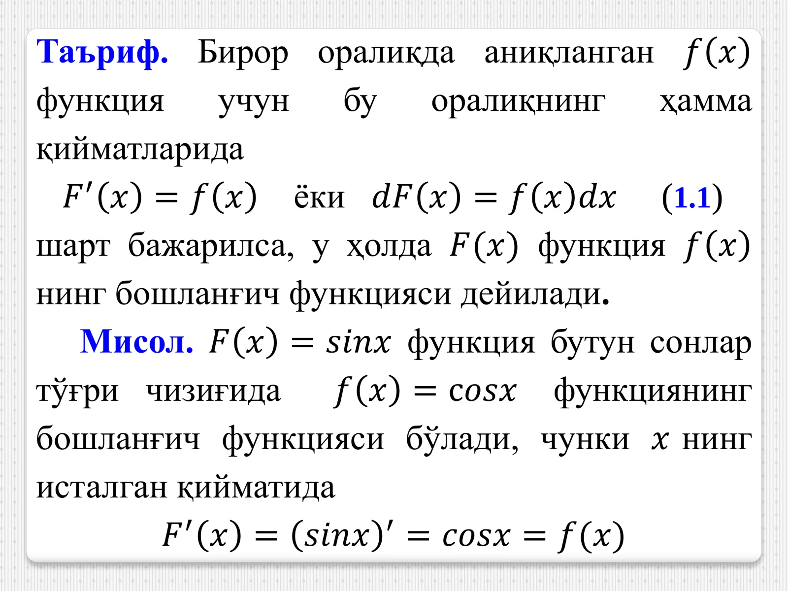
Aniqmas integral. Asosiy xossalari. Boshlang’ich funksiya. Aniqmas integrallar jadvali. O’zgaruvchini almashtirish. Bo’laklab integrallash.
18,000so'm
Betlar soni
20 taFayl hajmi
1.74 MBFayl turi
.pdfTeglar
#aniqmas integral#boshlang’ich funksiya#aniqmas integrallar jadvali#o’zgaruvchini almashtirish#bo’laklab integrallash
Premium Content
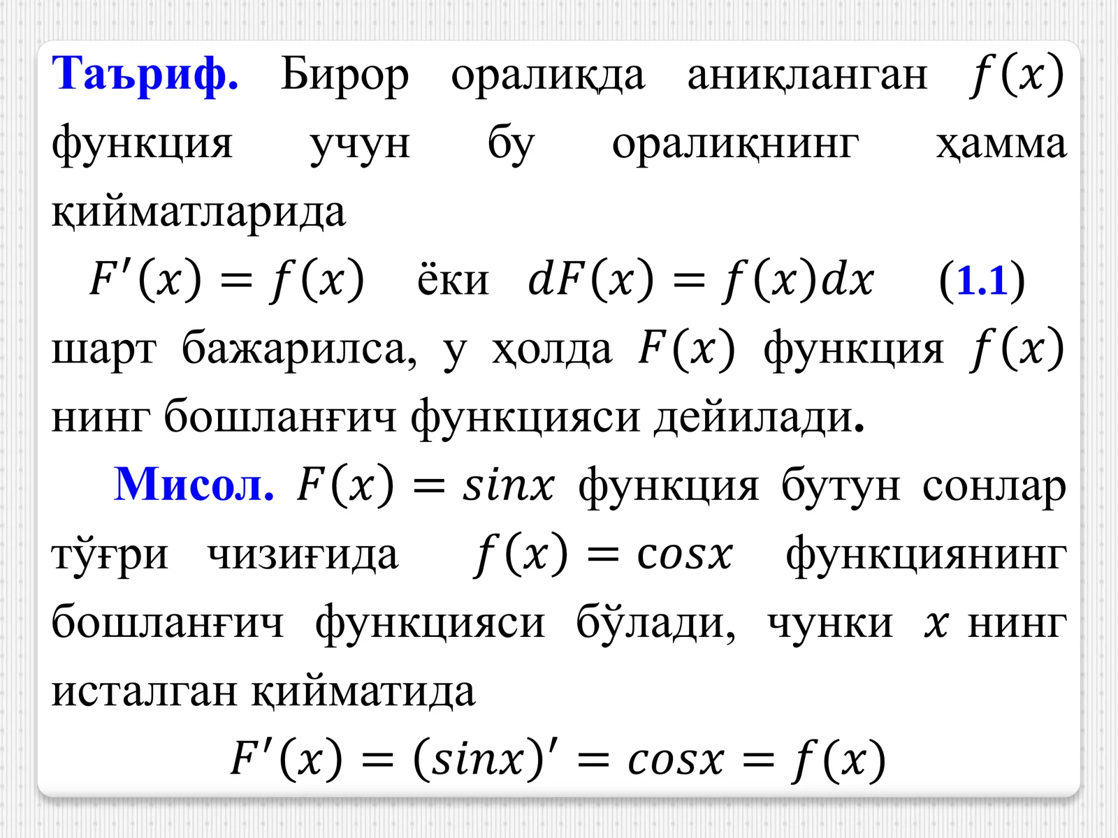
Aniqmas integral. Asosiy xossalari. Boshlang’ich funksiya. Aniqmas integrallar jadvali. O’zgaruvchini almashtirish. Bo’laklab integrallash.
18,000so'm
Betlar soni
20 taFayl hajmi
1.74 MBFayl turi
.pdf
✓
Muallif
Azamat 123
Tasdiqlangan sotuvchi
Jami mahsulotlar69 ta
Sotilgan1 ta